泊松分佈
泊松分佈
泊松分佈是一種離散分佈。
它估計在特定時間段內事件可能發生的次數。例如,如果一個人每天吃兩次,那麼他吃三次的機率是多少?
它有兩個引數
lam - 速率或已知發生次數,例如上面問題的 2。
size - 返回陣列的形狀。
示例
生成一次發生 2 次的 1x10 隨機分佈
from numpy import random
x = random.poisson(lam=2, size=10)
print(x)
自己動手試一試 »
泊松分佈的視覺化
示例
from numpy import random
import matplotlib.pyplot as plt
import seaborn as sns
sns.distplot(random.poisson(lam=2, size=1000), kde=False)
plt.show()
結果

正態分佈與泊松分佈的區別
正態分佈是連續的,而泊松分佈是離散的。
但是,我們可以看到,與二項分佈類似,對於足夠大的泊松分佈,它會變得類似於正態分佈,具有一定的標準差和均值。
示例
from numpy import random
import matplotlib.pyplot as plt
import seaborn as sns
sns.distplot(random.normal(loc=50, scale=7, size=1000), hist=False, label='normal')
sns.distplot(random.poisson(lam=50, size=1000), hist=False, label='poisson')
plt.show()
結果

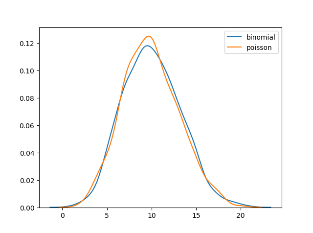
二項分佈與泊松分佈的區別
二項分佈只有兩種可能的結果,而泊松分佈可以有無限多種可能的結果。
但是,當 n 非常大且 p 接近零時,二項分佈將與泊松分佈幾乎相同,即 n * p 接近等於 lam。
示例
from numpy import random
import matplotlib.pyplot as plt
import seaborn as sns
sns.distplot(random.binomial(n=1000, p=0.01, size=1000), hist=False, label='binomial')
sns.distplot(random.poisson(lam=10, size=1000), hist=False, label='poisson')
plt.show()
結果
