卡方分佈
卡方分佈
卡方分佈被用作檢驗假設的基礎。
它有兩個引數
df - (自由度)。
size - 返回陣列的形狀。
示例
使用自由度為 2,大小為 2x3 的卡方分佈抽取一個樣本
from numpy import random
x = random.chisquare(df=2, size=(2, 3))
print(x)
自己動手試一試 »
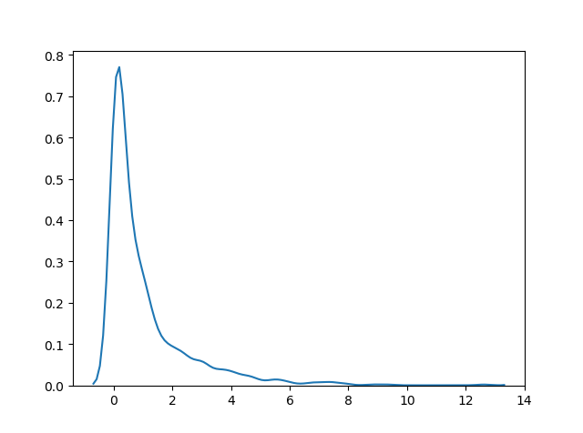
卡方分佈視覺化
示例
from numpy import random
import matplotlib.pyplot as plt
import seaborn as sns
sns.distplot(random.chisquare(df=1, size=1000), hist=False)
plt.show()
結果
